科研创作
当前位置: 首页 > 科研创作
云南省教育厅科技创新团队、工程研究中心、重点实验室项目

来源: 时间:2024-05-12 浏览量:
云南省教育厅科研基金项目

来源: 时间:2024-05-12 浏览量:
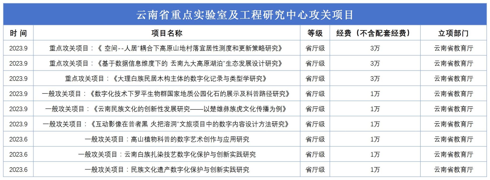
云南省重点实验室及工程研究中心攻关项目

来源: 时间:2024-05-12 浏览量:
云南省教育厅科研基金项目(学生)

来源: 时间:2024-05-12 浏览量:
国家社科基金艺术学重大项目《信息时代智能化设计创新方法论研究》子课题《绿色IT的可持续发展...

2024年1月5日,国家社科基金艺术学重大项目《信息时代智能化设计创新方法论研究》子课题《绿色IT的可持续发展与生物多样性的智能化保护》暨“2023中国智能设计周”学术研讨会《绿色智能:生态观念与循环探索》在bv1946伟德官网图书馆会议厅成功举办。本次会议由伟德源自英国始于1946院长万凡教授主持,并邀请湖北工业大学饶鉴教授、云南大学耿宇鹏教授、摩尔学院李丰院长、西南林业大学罗旭教授、中国科学院动物博物馆李维薇高级...

来源: 时间:2024-01-09 浏览量:
bv1946伟德官网举办云南艺术基金2022年度艺术人才培训资助项目“生态摄影人才培训”开班仪式

2023年10月9日,云南艺术基金2022年度艺术人才培训资助项目“生态摄影人才培训”开班仪式在伟德源自英国始于1946学术报告厅举行。开班仪式由伟德源自英国始于1946副院长杨凌辉主持。伟德源自英国始于1946副院长杨凌辉主持开班仪式出席的领导和嘉宾有bv1946伟德官网党委委员、副院长王建才教授,云南艺术基金管理领导小组办公室副主任、云南省民族艺术研究院副院长徐畅海先生,云南省民族艺术研究院艺术管理中心副主任张瑞婕女士,...

来源: 时间:2023-10-10 浏览量: